企业级管理平台的思考与分析
传统管理带来的思考
作为科研密集型企业,会议是支撑科研推进与组织管理的核心手段之一,具有高频次、高要求、高协同的特征。然而,在实际运行中,会议组织工作长期面临三大系统性痛点,严重制约了科研效率与管理效能:
-
组织专业性不足,执行质量难以保障
高质量科研会议对全流程管理要求极高,需涵盖前期议题策划、议程设计、材料准备,中期现场协调、技术保障、应急响应,以及会后成果提炼、任务分派与闭环跟踪。然而,现实中大量会议由经验尚浅的年轻员工承担,缺乏标准化操作指引和系统培训,“边干边学”成为常态,导致流程混乱、细节疏漏频发,不仅浪费人力物力,更影响会议权威性与决策效力。 -
管理流程割裂,协同效率低下
会议管理涉及申请、审批、场地预订、通知发布、门禁通行、专家邀请、财务预算与报销等多个环节,但当前各环节普遍孤立运行、缺乏集成设计。例如:会议申请流程冗长且易因信息不全被反复退回,导致审批超期;财务合规性前置审核缺失,会后报销材料繁杂、易出错,埋下审计风险;内部会议室预订、外部场地协调、电子邀请函发送、门禁权限配置等关联事项各自为政,缺乏统一平台支撑,造成重复操作与信息断层,显著加重行政负担。
-
知识沉淀薄弱,会议价值难以延续
会议结束后,关键产出如专家意见、技术建议、决策结论等往往依赖人工手动整理,耗时费力且易遗漏;缺乏结构化归档机制与成果追踪体系,导致重要信息散落甚至流失。部分会议因缺乏有效总结与后续行动跟进,逐渐流于形式,未能形成对科研项目或管理改进的实质性推动,严重削弱了会议投入的产出比。
综上,当前会议管理体系在专业化、集成化与知识化三个维度均存在明显短板,亟需通过流程再造、系统整合与机制优化,构建一套高效、规范、可复用的科研会议全生命周期管理机制。鉴于市场上所有的货架产品都难以适应单位在会议管理上的功能诉求,需要以软件工厂方式自主建设一个以会议管理为起点的综合性业务管理平台。
新型会议管理平台的构想
建设一个以会议管理为起点的综合性业务管理平台,之所以能系统性解决上述三大痛点,是因为它并非简单地“把会议流程线上化”,而是以会议作为科研与管理协同的核心节点,通过平台化、标准化、数据化的方式,打通业务流、信息流与知识流,实现从“事务性操作”到“价值型管理”的跃升。具体原因如下:
一、以会议为切入点,天然覆盖科研管理的关键场景
在科研密集型企业中,会议是科研立项、技术评审、项目推进、成果验收、跨部门协作等核心业务的主要载体。几乎所有重要决策、知识交互和任务分派都发生在会议场景中。因此,围绕会议构建平台,能够自然延伸至科研项目管理、专家资源调度、任务跟踪、知识沉淀等关键业务环节,形成“以点带面”的管理闭环。
二、通过平台集成,破解“管理割裂”难题
综合性平台可将原本分散的子系统(如OA审批、财务报销、会议室预订、门禁系统、邮件/短信通知、电子签章、文档协作等)进行统一接入与流程串联,实现:
- 一站式发起:用户在一个入口完成会议申请、预算填报、场地预订、邀请函生成、门禁授权等操作;
- 自动流转与校验:系统内置合规规则(如预算限额、审批权限、财务票据要求),在流程中自动校验,减少返工;
- 状态实时同步:参会人、场地、设备、报销状态等信息全局可见,避免信息孤岛和重复沟通。
例如:会议审批通过后,系统自动预订会议室、发送通知、开通访客门禁权限,并预关联报销模板——真正实现“一次录入、多处复用”。
三、固化标准流程,降低对人员经验的依赖
平台可将高质量会议的最佳实践产品化、模板化、智能化:
- 提供分类型会议模板(如技术评审会、项目启动会、专家咨询会),内置议程结构、材料清单、角色分工;
- 关键节点设置检查清单(Checklist)和提醒机制,确保不漏项;
- 新员工按指引操作即可达到专业水准,大幅降低“试错成本”和组织风险。
四、驱动知识沉淀与价值闭环
平台不仅记录“开了什么会”,更结构化捕获“会议产生了什么价值”:
- 会议纪要可与议题、决策项、待办任务自动关联;
- 专家意见、技术建议可打标签、归类入库,形成企业知识图谱;
- 任务自动分派至责任人,并纳入项目管理系统跟踪闭环;
- 历史会议数据可分析(如议题重复率、决策执行率、专家参与度),为管理优化提供依据。
这样,会议就从“一次性活动”转变为“持续性知识资产”,避免成果流失,提升科研投入回报率。
五、为未来智能化管理奠定数据基础
统一平台积累的结构化会议数据(时间、主题、人员、决策、任务、成果等),将成为企业宝贵的管理数据资产,未来可支撑:
- 智能推荐会议模板或专家;
- 预测项目风险(如某类议题反复讨论未决);
- 自动生成科研进展报告;
- 优化资源配置(如高频会议时段、热门会议室)。
总结:
建设以会议管理为起点的综合性业务管理平台,本质上是以高频刚需场景为抓手,重构科研组织的协同逻辑与管理基础设施。它不仅解决“开会难”的表层问题,更通过流程整合、标准固化、知识沉淀和数据驱动,系统性提升科研效率、管理规范性与组织智慧水平,为科研密集型企业的高质量发展提供底层支撑。
现有管理平台
目前市面上大多都是通用型的管理平台,缺乏针对科研企业会议管理的深度定制化功能。这是几款具有代表性的企业级管理平台:
专业成熟代表:
钉钉(DingTalk)
-
适用场景:
- 内部沟通、任务分配、考勤管理等日常办公需求;
- 中小企业管理,特别是那些寻求高效沟通与协作的企业;
- 数字化转型中的大型企业,需要集成多种业务流程。

-
核心优势:
- 即时通讯:提供高效的即时通讯功能,支持文字、语音、视频等多种沟通方式。
- 数字化管理工具:项目管理模块支持任务分配、进度跟踪;审批流程集成了请假、考勤等功能。
- 安全合规:采用数据加密传输、访问控制技术确保信息安全。
- 第三方应用集成:可以接入外部软件,构建个性化企业级应用生态。
飞书(Lark)
- 适用场景:
- 注重内部知识沉淀与规范流程的组织,如有多层级管理制度的大型企业或连锁机构;
- 对效率工具有高度依赖的组织,比如新零售、教育、媒体、制造业中的项目型工作者;
- 寻求低成本接入解决方案的中小企业和独立工作者。

-
核心优势:
- 强调信息整合与工具融合,提供文档编辑、视频会议、日历、任务管理等多维度的组织管理工具。
- 支持多人实时协作编辑文档,提高工作效率。
- 提供自动化工具完成流程审批和跨系统信息联动,减少人工操作。
- 具有良好的用户体验设计,注重“去打扰、自动化、统一入口”。
号称低代码,高扩展性的管理平台:
KPaaS 业务集成扩展平台
- 适用场景:需要高度定制化流程、与现有系统深度集成的科研企业

- 核心优势:
- 强大BPM流程引擎:支持复杂会议审批流(如多级专家评审+财务预审+领导终审);
- 无缝集成能力:可对接财务系统、门禁系统、邮件/短信平台、会议室预订系统等;
- 支持条件分支、并行审批、自动提醒,有效避免流程返工和逾期。
- 官网:www.kpaas.net
- 适合:已有IT系统但需打通“会议孤岛”的企业
泛微 e-cology / BPM 平台
- 适用场景:大型科研机构、高校、央企研究院

- 核心优势:
- 成熟的会议管理模块:涵盖议题申报、材料上传、在线签到、纪要生成、任务分派;
- 与泛微知识管理、项目管理、人事系统深度打通;
- 支持电子签章、移动审批、会议室智能调度;
- 提供会议知识库功能,自动归档历次会议成果,支持全文检索与标签分类。
- 官网:https://www.weaver.com.cn
开源方案实现
目前市面上并无专门针对科研企业会议管理的开源解决方案。ERP 系统虽然提供了基础的业务管理功能,但缺乏对科研会议复杂流程和专业需求的深度支持。
ERPNext-100% 开源的 ERP 系统,帮助您管理您的业务。
动机
经营一家企业是一项复杂的任务——处理发票、跟踪库存、管理员工以及更多临时活动。在市场中,针对这些任务分别有软件出售,而 ERPNext 可以免费完成上述所有任务,甚至更多。

主要特性
- 会计:在一个地方提供管理现金流所需的所有工具,从记录交易到总结和分析财务报告。
- 订单管理:跟踪库存水平、补充库存,并管理销售订单、客户、供应商、发货、可交付成果和订单履行。
- 制造:简化生产周期,帮助跟踪材料消耗,展示产能规划,处理外包等!
- 资产管理:从购买到报废,IT 基础设施到设备。覆盖您组织的每个分支,全部集中在一个系统中。
- 项目:按时、预算内交付内部和外部项目并确保盈利性。按项目跟踪任务、工时表和问题。

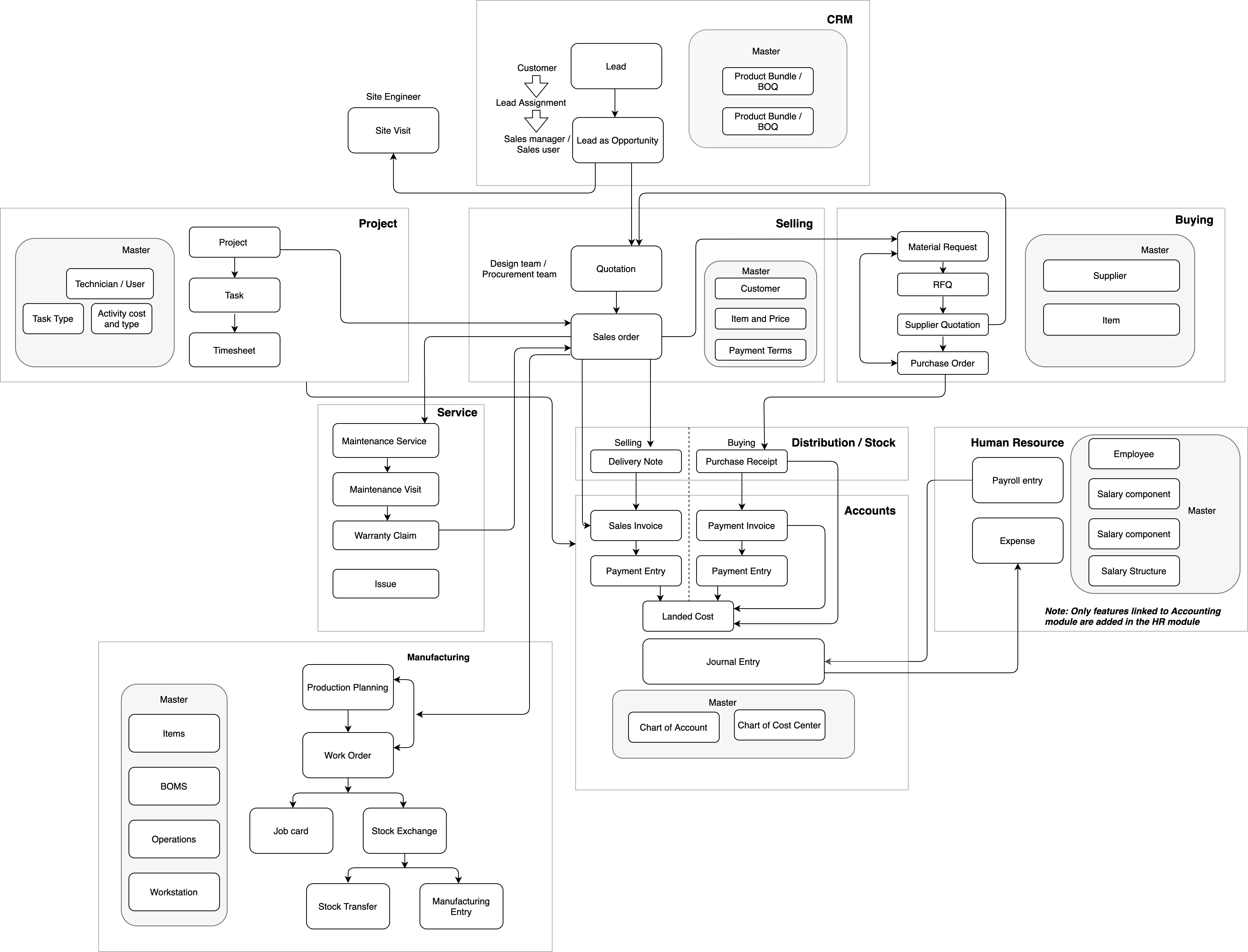
平台架构分析
- 元数据驱动:DocType
.json定义业务对象与表单;配套.py服务器逻辑与.js客户端交互。 - 多租户与站点隔离:通过 Bench 管理多站点,每站点独立配置与数据库。
- 可扩展性强:通过 Hook、事件与自定义脚本扩展;REST/RPC/API、Webhook 与队列任务支持集成。
目录与模块组织
- 核心应用:
erpnext/ - 业务模块:
erpnext/<module>(如buying,selling,stock,manufacturing,accounts,hr,crm等) - DocType 三件套:
erpnext/<module>/doctype/<name>/下包含:<name>.json(模型/表单/权限/工作流元数据)<name>.py(服务器端校验、事件钩子、业务逻辑)<name>.js(客户端交互、表单事件与 UI 行为)
- Web 页面:
erpnext/www;模板:erpnext/templates;静态资源:erpnext/public - 测试:
erpnext/tests以及各 DocType 目录下的test_*.py
技术栈
- 后端:Python 3.10+,Frappe Framework(WSGI);生产常用 Gunicorn + NGINX。
- 数据与缓存:MariaDB(主存储),Redis(缓存/队列/会话)。
- 前端:Frappe UI、Jinja 模板、jQuery/Bootstrap;可用
frappe-charts进行可视化。 - 实时:Node.js + Socket.IO(通知与实时交互)。
- 任务与调度:RQ Workers(队列任务),Scheduler(计划任务)。
- 工具:Bench CLI(站点、多进程与资产管线),Ruff(
ruff check ./ruff format .),Flit(flit build)。
相关技术
实现思路与技术选型
关键业务场景
- 会议申请与审批:不同类型会议的流程、材料与预算差异化管理。
- 场地预订与资源统筹:内外部会议室、设备、人员安排与冲突检测。
- 合规与预算预审:事前合规清单、预算上限与条款校验,自动拦截不合规。
- 执行与通知:邀请函生成、日历事件推送、门禁授权、参会确认与签到。
- 会后结算与报销:发票验真、报销打包与财务接口联动,减少重复提交。
- 成果沉淀:AI辅助纪要、专家意见结构化、附件归档、标签与检索。
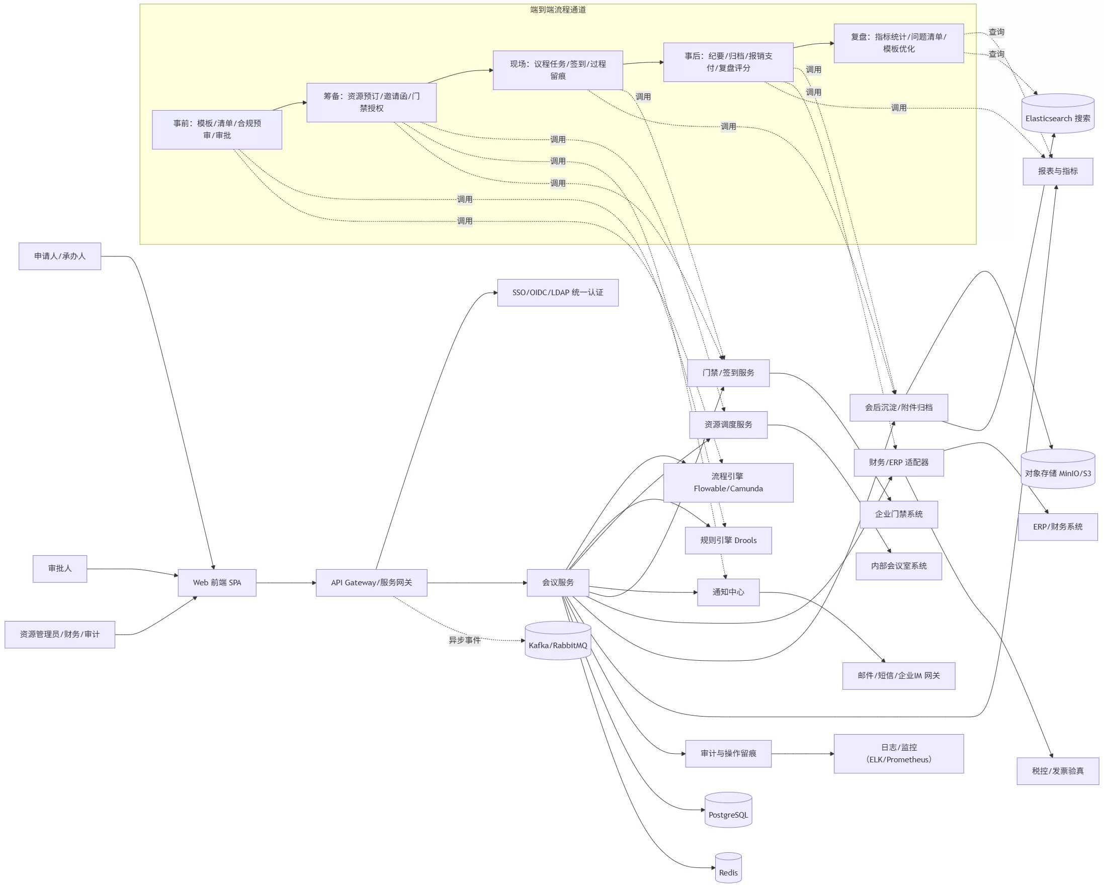
端到端流程
- 事前:选择会议模板→自动生成所需材料清单→预算与合规预审→审批流。
- 筹备:会议室与设备预订→外部场地/采购合同对接→邀请函与通知→门禁授权。
- 现场:议程与任务板→签到与身份核验→过程留痕(拍照/录音/笔记)。
- 事后:纪要与专家意见结构化→材料归档→报销与支付→复盘与评分。
- 复盘:指标统计、问题清单、经验沉淀与模板优化闭环。

架构设计(B/S)
- 前端:SPA(React/Vue)+ UI组件库(Ant Design/Element Plus)。
- 后端:微服务或分层单体(Spring Boot/.NET/NestJS),统一网关与认证。
- 流程引擎:Flowable/Activiti/Camunda 或内置轻量BPM。
- 集成总线:API/ESB/消息队列(Kafka/RabbitMQ)解耦系统对接。
- 存储:关系库(PostgreSQL/MySQL)+ 对象存储(MinIO/S3)+ 搜索(Elasticsearch)。
- 观察性:日志/审计(ELK)、指标(Prometheus+Grafana)。
核心模块
- 会议模板与规则引擎:类型、清单、合规点、预算限额与校验规则管理。
- 申请与审批流:多级审批、并行会签、退回与加急、流程留痕。
- 资源调度:会议室预订、冲突检测、设备与人员安排、外部场地对接。
- 通知中心:邀请函生成、邮件/短信/IM推送、日历(ICS)与参会确认。
- 门禁与签到:一次性二维码/名单下发、签到联动与异常预警。
- 会后沉淀:纪要模板、AI要点抽取、附件归档、标签与检索。
- 财务协同:预算预审、报销打包、发票验真、支付回单与状态同步。
- 报表与仪表盘:效率、成本、合规、满意度与成果产出指标。
技术栈
目前针对这类企业级管理应用,经过常年的发展,Java 和 JavaScript 生态已经非常成熟,社区活跃,工具链完善,适合构建复杂的业务系统。
拥抱Java生态
- 生态完备:BPM/工作流(Flowable/Activiti/Camunda)、规则引擎(Drools)、报表/Office/PDF(POI、PDFBox、iText)现成可用。
- 企业集成友好:SSO/组织权限(Spring Security/OIDC/LDAP)、ERP/财务接口、Kafka/RabbitMQ 客户端成熟。
- 研发效率与人力:Spring Boot + JPA/Hibernate 快速稳定,团队招聘与维护成本低。
- 可运维性:监控、审计、追踪链路工具齐备,性能与GC可调优满足典型Web系统需求。

推荐的技术栈如下:
- 前端:React+Ant Design 或 Vue3+Element Plus。
- 后端:Spring Boot + Flowable + PostgreSQL + Redis。
- 集成:Kafka/RabbitMQ、OpenAPI/GraphQL、MinIO 对象存储。
- 搜索与预览:Elasticsearch、Office/PDF在线预览组件。
- AI辅助:纪要抽取、要点归纳、资料自动分类(可插拔)。
Go 与 Rust 的补充角色
近年来有两个新兴语言发展很迅速,分别是 Go 和 Rust。它们各自有独特的优势,适合某些特定场景。
随着 Go 和 Rust 生态的逐渐成熟,部分边缘服务或高性能组件可以考虑使用 Go 或 Rust 实现,以发挥其在启动速度、资源占用、并发模型和性能上的优势。

Go 的定位
- 优势:启动快、资源占用低、并发模型强,构建网关、消息中间层、通知服务、资源冲突检测等非常合适。
- 劣势:BPM/规则生态不如Java成熟(可考虑 Temporal/Cadence 做工作流,但与表单和审批建模需自建较多),复杂文档处理库较少(Excel/Word/PDF需选型或商业库)。
- 适用:API适配器、通知中心、门禁/会议室对接服务、实时推送(WebSocket/GRPC)等边缘微服务。

Rust 的定位
- 优势:性能与内存安全,适合高性能/安全关键模块(加密签章、二维码签发与校验、发票OCR后处理、规则执行的高吞吐计算)。
- 劣势:Web/BPM/表单生态与开发效率不适合大多数业务快速迭代;团队门槛高。
- 适用:作为组件或独立服务为Java/Go调用,而非承载主业务。

可以用于考虑的架构组合
核心平台:Java(Spring Boot + Flowable/Camunda + PostgreSQL/Redis)。
集成与网关:Go(Gin/Echo + gRPC/REST + Kafka/RabbitMQ)。
性能/安全组件:Rust(Axum/Actix 仅用于特定模块;或做库/服务供调用)。
前端:React/Vue + Ant Design/Element Plus;搜索与预览用 ES + 在线预览组件。
数据模型概览
- 会议:类型、时间、地点、预算、主办/承办、议程、状态。
- 参与者:内部/外部、角色、联系方式、签到状态。
- 资源:会议室、设备、外部场地、供应商。
- 审批:节点、意见、结果、耗时与留痕。
- 合规项:清单、必填材料、规则、校验结果。
- 财务单据:预算、合同、发票、报销、支付。
- 知识沉淀:纪要、专家意见、附件、标签、检索索引。
- 审计:操作日志、权限变更、数据访问记录。
可利用组件或相关开源
AppFlowy
- AppFlowy 是一个开源的 Notion 替代品,提供了类似的功能和界面。它允许用户创建自定义应用程序,并且可以通过插件扩展功能。
- AppFlowy 是一款基于 Flutter 和 Rust 构建的开源协作与笔记管理平台,Notion 的开源替代方案。它为团队提供文档、任务与知识库一体化的管理能力,开发者可以自由定制功能模块,避免商业工具的限制。
- AppFlowy 将文档编辑与任务管理打通,既能作为需求说明与会议记录的知识库,又能直接转化为可执行任务。减少了“从文档到任务”的割裂感。

Focalboard
可自定义的工作空间平台,支持看板(Kanban)、列表(List)、日历(Calendar)、表格(Table)等多种视图,让用户以最适合自己的方式管理项目、想法或日常任务








